新闻中心

新闻中心新闻中心

坚持“双碳”引领 推动全面绿色转型

坚持“双碳”引领 推动全面绿色转型

聚焦两会丨代表委员从政府工作报告热词中看陕西发展机遇与使命担

聚焦两会丨代表委员从政府工作报告热词中看陕西发展机遇与使命担

陕西省绿色低碳学会油气综合利用专委会成立  共绘陕西能源绿色

陕西省绿色低碳学会油气综合利用专委会成立 共绘陕西能源绿色

行业资讯

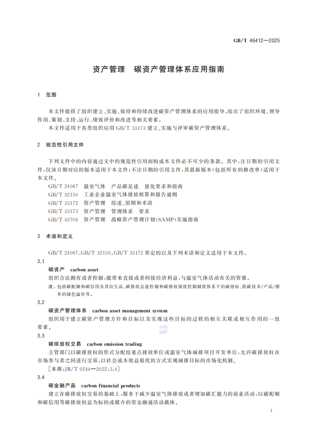
《资产管理 碳资产管理体系应用指南》国家标准正式发布!

日期:2025-10-28 16:58:16

近日,《资产管理 碳资产管理体系应用指南》(GB/T 46412-2025)(以下简称“指南”)正式发布实施,这是我国碳资产管理领域的里程碑式标准,适用于各类组织(如企业、机构)建立、实施、保持和改进碳资产管理体系。“指南”为组织提供了碳资产管理的系统化框架,强调从战略到执行的全流程管控,其实施将推动企业从单一的碳排放管理转向系统性碳资产运营,从“被动合规”向“主动价值创造”转变,企业需结合自身特点,平衡合规、风险与机遇,通过数字化工具和人才建设提升碳资产管理能力,以实现可持续竞争优势。将标准原文转发如下,供大家学习。



图片
图片
图片
图片
图片
图片
图片
图片
图片
图片
图片
图片
图片
图片
图片
图片
图片




图片
图片
图片
图片